Beyond Horizon Inc. โ An End-to-End SQL Database Project
1 ๐ Welcome to Beyond Horizon Inc.
Exploring the Cosmos with Data
Imagine Beyond Horizon Inc. as a futuristic space tourism company operating in the year 2080, where space travel is no longer science fiction.
Youโre about to book your first interplanetary journey.
Hold onโdo we even have a database to make this booking?
This project takes you on a technical SQL database journey before you lift off into space.
2 ๐ Company Overview
- Staff of 300+ space enthusiasts
- Offers customizable space travel packages
- Prioritizes safety, sustainability, and personalized service
- Database tracks everything: customers, spacecraft, crew, bookings, insurance, and more
3 ๐ง Project Vision
Goal:
Design and implement an end-to-end relational database system from scratch to support the futuristic operations of a space tourism company.
What We Did: - Built everything from the ground up: - Created conceptual database diagrams - Designed Entity-Relationship Diagrams (ERDs) reflecting real-world assumptions - Developed and normalized 20+ SQL tables - Populated with sample data for simulation and analysis - Ensured full data integrity, modularity, and query efficiency
4 ๐งฑ Database Architecture
4.1 ๐งฎ Conceptual DB Diagram
Tables Created: - traveller, booking, package, insurance, medical_metrics
- crew, certifications, voyage, spacecraft
- payments, payroll, operations_manager, service_associate and more.
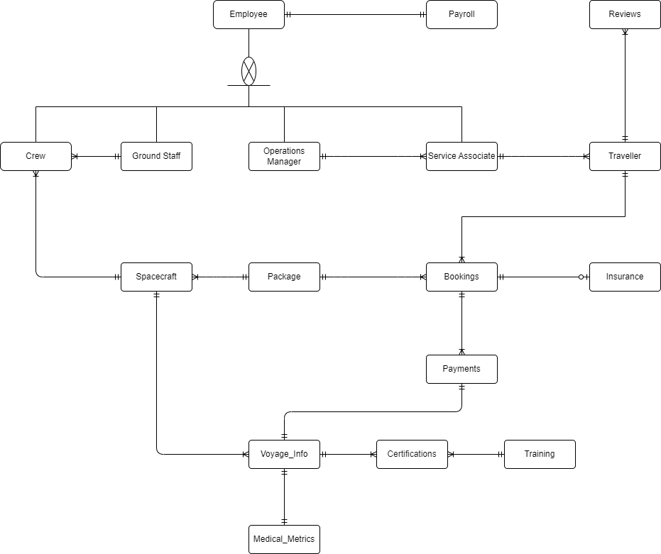
4.2 ๐ Final ERD Diagram
๐ฏ Each table is linked via primary and foreign keys to ensure referential integrity, eliminate redundancy, and support efficient query performance.
4.3 ๐งพ Sample Table
5 ๐ง Time for some querying
5.1 1. Travelers who booked above-average priced packages
SELECT T.traveler_id, T.name, B.price
FROM traveler T
JOIN booking B ON T.traveler_id = B.traveler_id
WHERE B.price > (SELECT AVG(price) FROM booking);5.2 2. Average heart rate for insured travelers
SELECT AVG(M.heart_rate) AS avg_heart_rate
FROM medical_metrics M
JOIN insurance I ON M.traveler_id = I.traveler_id;5.3 3. Spacecraft with highest avg traveler age
SELECT S.spacecraft_model, AVG(T.age) AS avg_age
FROM traveler T
JOIN booking B ON T.traveler_id = B.traveler_id
JOIN spacecraft S ON B.spacecraft_id = S.spacecraft_id
GROUP BY S.spacecraft_model
ORDER BY avg_age DESC
LIMIT 1;5.4 4. Travelers with service ratings above 4
SELECT T.traveler_id, T.name, R.rating
FROM traveler T
JOIN review R ON T.traveler_id = R.traveler_id
WHERE R.rating > 4;5.5 5. Credit Card Users
SELECT DISTINCT T.traveler_id, T.name
FROM traveler T
JOIN payments P ON T.traveler_id = P.traveler_id
WHERE P.payment_method = 'Credit Card';and many moreโฆI will leave it to your creativity with what kind of scenarios you can come up with.
6 ๐ฝ๏ธ Project Presentation
Below is the live embedded presentation showcasing the projectโs structure, logic, and queries:
7 ๐ ๏ธ Tools & Technologies Used
SQL (DDL, DML)
ER Diagram Design Tools (e.g., Lucid chart, draw.io)
Google Slides
8 ๐ง Skills Applied
SQL Queries (Joins, Aggregates, Sub queries)
Data Modeling & Normalization
Entity-Relationship Design
Data Integrity & Testing
Report Generation & Storytelling with Data
9 ๐ Thanks for Visiting
Space may be the final frontier, but structured data makes the mission possible. ๐


